Pour faire même un petit trou dans le mur, il faut vérifier avec un détecteur. Il peut y avoir des câbles sous tension en tout lieu, ce qui constitue un danger pour la santé humaine. Les modèles modernes sont fabriqués avec divers amortisseurs. Les principaux paramètres des appareils incluent la fréquence, la sensibilité et la précision des mesures.
Les dimensions du modèle sont assez différentes. Le poids moyen du détecteur de câblage caché est d’environ 0,3 kg. Les indicateurs peuvent être intégrés ou sans contact. Pour 9 000 roubles, l'utilisateur peut se procurer un bon détecteur de câblage caché. Quel est le meilleur pour choisir un appareil ménager? Pour répondre à cette question, vous devez considérer les types de périphériques.
Modèles avec amortisseurs de vibrations
Les appareils de ce type sont très courants. Si vous le souhaitez, vous pouvez créer un détecteur de câblage caché de vos propres mains. Le circuit de l'appareil comprend une unité de commande à contacts multiples et un amortisseur lui-même. De nombreux experts recommandent l'utilisation d'un microcontrôleur avec des condensateurs.
Ensuite, pour créer un détecteur de câblage caché de vos propres mains, un amortisseur est pris et soudé à l'unité de contrôle. Le générateur doit être évalué à 200 mA. La sonde dans ce cas peut être utilisée du type à deux fils ou à trois fils. En fin de compte, il ne reste plus qu'à choisir les piles pour l'appareil.
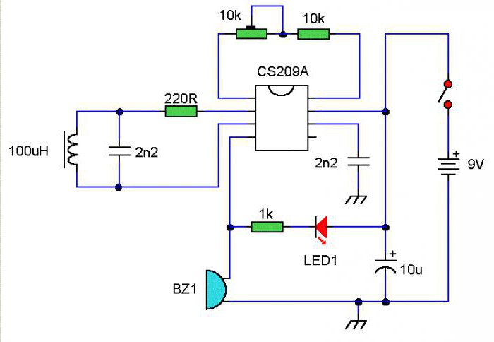
Modèles de circuit avec amortisseurs résonants
Si nécessaire, vous pouvez créer un détecteur de câblage caché de vos propres mains. Le circuit du dispositif à amortisseurs résonants comprend une unité de contrôle de type multi-contact. Le microcontrôleur est sélectionné avec des résistances câblées. Le capteur peut être installé directement avec une sensibilité différente. Le générateur est le plus souvent utilisé à 200 mA. À la sortie du circuit se trouve une sonde. Pour les détecteurs haute fréquence, la batterie est utilisée à 9 V.
Présentation de l'appareil Bosch PMD 1
Les avis de détecteur de câblage caché spécifiés sont positifs pour le paramètre haut de la fréquence de fonctionnement à 90 Hz. Directement, la sensibilité du capteur est d’au moins 5,5 mV. L'amortisseur est utilisé dans un dispositif de type vibratoire. La largeur d'impulsion du modèle est de 90%.
Un étui de protection est inclus dans l'emballage standard de l'appareil. La précision de la mesure ne dépasse pas 1%. La fonction de vibration du modèle est fournie. Selon les commentaires des clients, le modèle est capable de travailler avec des murs en bois. La batterie est connectée au détecteur à 8 V. L'utilisateur peut acheter l'appareil présenté à un prix de 8700 roubles.
Détecteurs PMD 3 Bosch
Ce sont les meilleurs détecteurs de câblage cachés de cette société parmi les modèles compacts. Tout d'abord, il convient de noter qu'ils sont en mesure de déterminer la position d'un intervalle dans le câblage avec une grande précision. La fréquence de fonctionnement de l'appareil est de 90 Hz. La profondeur maximale de détection du câble est de 80 mm. La précision de la mesure est de 1,3%. Si vous croyez les commentaires des clients, le détecteur présenté est très pratique à utiliser. Un couvercle de protection n'est pas inclus dans l'emballage standard. Le microcontrôleur de l’appareil présenté est installé avec un amplificateur. Il existe une classe de protection du deuxième degré. Il est également important de noter que vous pouvez trouver le détecteur spécifié pour 9 200 roubles.
Schéma de PMD 7 de Bosch
Le circuit de ce détecteur comprend un capteur, ainsi qu'une unité de contrôle. L'amortisseur est utilisé avec une sonde à deux fils. L'appareil fait des erreurs très rarement. Sur les surfaces en bois, le détecteur présenté peut être utilisé. Dans ce cas, la profondeur maximale de détection du câble est de 75 mm.Si nécessaire, l’appareil peut fonctionner dans des conditions de forte humidité. La fréquence de seuil est de 95 Hz.
Le modèle ne pèse que 0,32 kg et est très compact. Le fusible dans l'appareil est utilisé à 9 A. Cependant, il est important de noter les inconvénients du modèle. Tout d'abord, ils concernent la consommation d'énergie élevée. Les piles durent environ deux heures. La température minimale admissible du détecteur de câblage caché est de -15 degrés. La batterie est incluse dans l'emballage standard à 9,5 V. Ces détecteurs de câblage cachés sont vendus à un prix de 9100 roubles.
Vue d'ensemble des appareils Stanley S200
Ces détecteurs de câblage cachés présentent de nombreux avantages. Tout d'abord, un paramètre de fréquence seuil élevé doit être noté. Ainsi, la précision de la détection des câbles est assez élevée. Le mode économie du modèle s’active dans 5 minutes. Le dispositif peut être utilisé sur des surfaces en bois et en béton.
La profondeur maximale de détection du câble est de 70 mm. La fonction de test de la diode du modèle est fournie. La sonde dans l'appareil est un type à deux fils. Selon les clients, le modèle est très simple à utiliser. Le prix du détecteur présenté fluctue autour de 8600 roubles.
Détecteurs Stanley S350
Les détecteurs encastrés illustrés sont vendus avec une sonde à trois fils. La précision de la mesure dans ce cas ne dépasse pas 1,5%. La fréquence de seuil est à 80 Hz. Sur les surfaces en bois, le modèle est autorisé à être utilisé. L'indicateur d'humidité admissible est d'au moins 90%.
L'amortisseur dans le modèle est utilisé d'un type très sensible. Le microcontrôleur est installé en standard avec un amplificateur. Si nécessaire, le détecteur est capable de détecter les ruptures de câbles dans le mur. Le taux d'impulsions dans ce cas est de 90%. L'utilisateur peut acheter le dispositif présenté pour la détection de fil pour 9 000 roubles.
Caractéristiques Stanley S400
Ces détecteurs encastrés sont équipés d'un amortisseur de haute qualité. Le capteur lui-même est utilisé à 6 mV. Le microcontrôleur de l'appareil est installé avec un amplificateur. Si nous parlons de paramètres, la profondeur de détection maximale du câble est de 70 mm. La fréquence de seuil de l’équipement est jusqu’à 90 Hz. Il est également important de noter que la classe de protection est fournie pour le troisième degré. Le fusible pour le modèle est appliqué à 10 A.
Le seuil d'humidité admissible est de 80%. Le générateur de l'appareil utilise une faible puissance. Le dispositif présenté pour détecter le câblage est vendu à un prix de 9500 roubles.
Vue d'ensemble de l'appareil RYOBI TEK4
Le détecteur spécifié appartient à la classe de budget. Le registre de l'appareil est utilisé à 4 mV. Le microcontrôleur n'a pas d'amplificateur. La fréquence maximale de l'appareil est à 80 Hz. Selon les commentaires des consommateurs, le modèle ne fonctionne pas bien sur les surfaces en bois. Un autre inconvénient de l'appareil est le faible seuil d'humidité. La température minimale admissible du détecteur est de -13 degrés. Le générateur de l'appareil est utilisé à 100 mA. Cependant, il est important de noter que les piles du kit durent longtemps. Le fabricant le fournit à 9 V. Le dispositif de détection de câblage pour le prix de 7 mille roubles est vendu.
Détecteurs RYOBI TEK6
Ce détecteur est vendu avec un générateur de qualité 150 mA. Dans ce cas, le capteur est utilisé avec une sensibilité de 5,6 mV. Le taux d'impulsions est d'au moins 90%. Sur des surfaces en bois, l'appareil se montre parfaitement. Dans ce cas, la profondeur maximale de détection du câble est de 70 m et la précision de mesure du modèle est de 1,5%.
Le microcontrôleur est directement équipé d'un amplificateur. L'indicateur dans l'appareil est défini sur un type intégré. Selon les clients, le fonctionnement du modèle est très simple. La classe de protection du fabricant est fournie pour le deuxième degré. Le seuil d'humidité admissible est de 80%. Le dispositif indiqué pour détecter le câblage est vendu à un prix de 8600 roubles.
Caractéristiques de RYOBI TEK11
C'est un détecteur de câblage caché pratique et compact. Le schéma de modification comprend un générateur de 100 mA, ainsi qu'un amortisseur de type oscillatoire. Le microcontrôleur de l'appareil est installé avec deux amplificateurs. Sur une surface en bois, l'appareil fonctionne très bien. Le taux d'impulsions dans ce cas est de 90%. La classe de protection du fabricant est prévue au troisième degré. Directement, la batterie dans le kit est de 9 V. Si nous parlons des inconvénients, il convient de noter que le modèle n'est pas en mesure de détecter les lacunes dans le câble. Le seuil d'humidité admissible est très bas. L'utilisateur peut acheter cet appareil pour la détection de câblage à un prix de 8700 roubles.
Aperçu de l'appareil Milwaukee C12
Cette société a publié en 2001 le premier détecteur de câblage caché. Quel est le meilleur pour choisir un appareil? En réponse à cette question, il convient de noter que cet appareil est vendu avec un capteur de haute qualité. Le paramètre de sensibilité est aussi élevé que 5,7 mV. À son tour, la fréquence de seuil est à 90 Hz. Selon les clients, les erreurs de détection d'un câble d'alimentation sont rares.
La classe de protection du fabricant est fournie pour le deuxième degré. La résistance des pores de l'appareil est à 55 ohms. Le contrôleur dans ce cas est utilisé avec un amplificateur. Le générateur est réglé à 140 mA par le fabricant. La température minimale admissible du détecteur est de -15 degrés. L'unité de contrôle est à plusieurs broches. Ce détecteur de métal et de câblage caché est actuellement vendu à un prix de 8700 roubles.
Instruments Milwaukee C13
Ce détecteur est très populaire de nos jours. Dans ce cas, le microcontrôleur est installé avec deux amplificateurs. Le fusible est utilisé à 10 A. La précision de mesure de l'appareil est de 1,2%. La fonction de vibration du modèle est fournie.
Il est également important de noter que cela fonctionne très bien sur les surfaces en bois et en béton. Si nécessaire, l'utilisateur est en mesure de déterminer l'emplacement exact de la fente dans le câble d'alimentation. Le générateur est fourni par le fabricant pour 160 mA. Vous pouvez trouver un détecteur sur le marché à un prix de 9 000 roubles.