L'un des éléments les plus importants de tout incubateur est un régulateur de température. La conservation des œufs dépend du fonctionnement du dispositif spécifié. Les modifications modernes sont disponibles avec des microcontrôleurs compacts. Ils conviennent à presque tous les types d'incubateurs.
Cependant, il est important de noter qu'ils sont assez chers sur le marché. Ce problème peut être résolu indépendamment. Pour fabriquer le thermostat vous-même, vous devez vous conformer aux instructions de montage. Il est également important de vous familiariser avec les systèmes existants pour ces appareils.

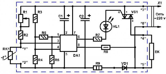
Modèle d'incubateur de bricolage Kvochka
Les thermostats à installer soi-même pour un incubateur sont assemblés très simplement. Dans ce cas, le microcontrôleur utilise un type rotatif. Au début du travail, il est important de trouver la puce. Il est sélectionné type multicanal. En moyenne, son seuil de conductivité actuel doit être égal à 2,2 microns. L'étape suivante consiste à connecter directement le microcontrôleur. Ensuite, les contacteurs pour la connexion sont connectés. En outre, l’instruction du thermostat implique l’utilisation de transistors à fils. Pour augmenter la stabilité de l'appareil, des filtres sont installés.

Maquette de modèle pour l'incubateur Cinderella
Vous pouvez fabriquer ce type de régulateur de température pour un incubateur avec vos propres mains en utilisant un microcircuit ordinaire à plusieurs canaux. Cependant, tout d’abord, un microcontrôleur de type bouton est nécessaire pour l’assemblage. Après avoir fixé l'élément, procédez à la soudure des transistors. Dans ce cas, ils auront besoin de deux. L'indice de capacité pour eux devrait être d'au moins 5 pF.
La prochaine étape consiste à souder les condensateurs. À ce stade, il est important de faire attention aux contacts de sortie. La tension d'entrée dans le circuit ne doit pas dépasser 33 V. À son tour, le paramètre de conductivité du courant doit être voisin de 3 microns. Le capteur de contrôle de la température de l'incubateur est situé derrière la doublure. A la fin du travail, il est important d'isoler les contacts de sortie. Pour ce faire, vous devrez utiliser un chalumeau.
Dispositif pour incubateur "Mère poule"
Ces régulateurs de température sont assemblés pour l'incubateur de leurs propres mains sans aucun problème. Dans ce cas, le microcontrôleur nécessitera un type rotatif. Le circuit lui-même est appliqué avec une conductivité de courant de 4,3 microns. En moyenne, le seuil de résistance ne doit pas dépasser 60 Ohms. Pour certains, la température de l'appareil peut augmenter fortement. Cela se produit le plus souvent en raison de la congestion du réseau. Pour résoudre le problème présenté, un condensateur de type ouvert est installé. Ensuite, il est important de souder le transistor. Dans ce cas, il est utilisé de manière standard dans le type de champ. L'indicateur de capacité d'élément ne doit pas dépasser 4,5 pF.

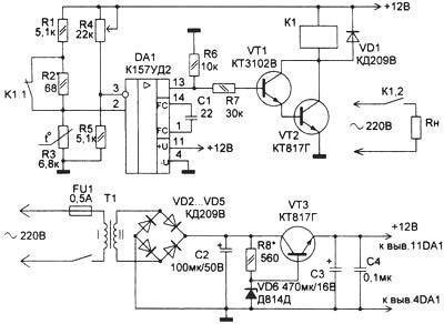
L'appareil pour "K157UD2"
Le circuit de contrôle de la température de l'incubateur comprend un microcontrôleur rotatif. Le microcircuit est sélectionné avec une conductivité de courant élevée. Au total, deux transistors de type champ seront nécessaires pour le thermostat. Leur capacité doit être exactement de 22 pF. Dans ce cas, les filtres sont utilisés uniquement de type câblé. En moyenne, le paramètre de résistance limite doit être supérieur à 30 ohms. En règle générale, la tension de sortie est à 12 V. Après avoir fixé les transistors, vous devez souder les contacts de sortie.
Modifications avec des triodes d'impulsions
Le circuit de contrôle de la température pour un incubateur à triodes pulsées comprend un microcontrôleur, un détendeur et un ensemble de condensateurs. Directement la conductivité doit être de 4 microns.Pour installer des triodes pulsées, vous devrez utiliser un chalumeau. Après cela, vous devriez faire le expandeur. Le plus souvent, il est utilisé type ouvert.
Cependant, certains experts l'utilisent avec un amplificateur. En conséquence, l'indicateur de la tension de sortie augmente à 25 V. Dans ce cas, la résistance de seuil dans le thermostat est au niveau de 5 Ohms. Pour connecter le périphérique, une doublure avec des isolants est utilisée. Les condensateurs sont installés derrière le transistor. À ce stade, il est important de ne pas endommager le microcontrôleur.

Transistors monocanaux pour régulateurs de température
Les régulateurs de température à monter soi-même sont assemblés avec des transistors à canal unique pour un incubateur avec leurs propres mains. Tout d'abord, une puce est sélectionnée pour l'assemblage. Les experts en lamproie recommandent l’utilisation de microcontrôleurs rotatifs. Pour augmenter la conductivité du courant, un seul connecteur est nécessaire. Il est utilisé dans le type de distribution. Dans certains cas, les transistors sont installés avec des isolants. Cependant, le plus souvent, ils sont utilisés sans eux. L'indice de résistance ultime dans le système ne dépasse jamais 50 Ohms. En moyenne, le paramètre de tension de sortie est à 5 V.
Circuit de transistor à double canal
Les thermostats à transistors à deux canaux sont très demandés. Pour assembler le dispositif, des microcontrôleurs rotatifs et à boutons sont utilisés. Si nous considérons la première option, la puce est utilisée sur deux canaux. La conductivité de son courant doit être d'au moins 4,5 microns. Dans ce cas, les condensateurs auront besoin d'une sensibilité élevée.
L'indicateur de capacité pour eux doit être de 30 pF. Les filtres sont utilisés pour réduire le risque de surchauffe soudaine. De nombreux experts soudent leur type d'expansion. Directement, le transistor sur le thermostat électrique est installé derrière la doublure.

Si nous considérons des modifications avec des microcontrôleurs à bouton-poussoir, des tétrodes spéciaux sont utilisés dans cette situation. Les contacteurs pour l'assemblage d'un régulateur de température ne sont pas nécessaires. Les filtres sont généralement utilisés dans les types d'extension. Au total, trois unités seront nécessaires pour l'assemblage. Leur paramètre de capacité devrait être de 3,5 pF. Tout cela évitera les problèmes d'encombrement du réseau.
Dispositif à faible condensateur
Assembler un contrôleur de température numérique pour un incubateur à faibles condensateurs est assez simple. Pour cela, seuls des microcontrôleurs rotatifs sont utilisés. Directement les condensateurs sont installés sur la carte. Un tétrode pour l'assemblage nécessitera un type de faisceau.
Pour l'installer, vous devrez utiliser un chalumeau. Il y a trois transistors dans le circuit. Leur capacité ne doit pas dépasser 5,5 pF. Ainsi, l'indice de résistance négatif sera de 30 ohms. À son tour, la tension de sortie doit être à 12 V.

Condensateurs sélectifs
Un tel régulateur de température ne peut être fabriqué qu’à partir d’un microcontrôleur à boutons et d’un microcircuit à canaux multiples. Tout d'abord, une carte est installée pour l'assemblage. Il est également important de noter que les condensateurs nécessiteront une faible capacité. Le paramètre de résistance négative, en règle générale, ne dépasse pas 40 Ohms. Si le microcontrôleur est très chaud pendant le fonctionnement, cela signifie que vous devez utiliser un filtre.